思想史与生活史的联系——“五四”研究的若干思考
王汎森
前言
五四运动是改变近代中国思想气候的重大事件,可以化为无数研究课题。在思想方面,相关研究甚多,所以我想在文章一开始强调,本文主要是想探讨五四运动还可以从哪些方面去研究。我们是不是可以试着将五四运动与整个生活世界的变化联系起来思考?
一、研究历史及参与历史
在过去五、六十年,“五四”研究对台湾整体的发展有着深厚的意义。它不只是历史研究,同时也参与塑造当代,而且两者往往密不可分、交互作用,用佛经的话来说,即是“互缘”。梁启超在《研究文化史的几个重要问题——对于旧著〈中国历史研究法〉之修补及修正》中所强调的“互缘”,用在这里可以说是很恰当。事实上我们只要翻开任何一份“五四”研究的目录,就会很快地看到在1990年代(甚至更晚)以前,对台湾的报刊杂志而言,纪念“五四”是一件很严肃的任务,“五四”书写往往带有双义性,即一方面是为了研究,另一方面是为了现实,“写历史本身即是历史的一部分”。“五四”的“民主”与“科学”两大口号,成为批判、评定当前政治、文化等各个方面的重要判准。人们一方面发扬“五四”,一方面批判现实。正因为“五四”研究与现实发展之间的联系如此密切,它的研究史本身也成了一个饶富意味的问题。
当法国大革命两百周年的时候,西方世界出版了大批相关书籍,其中像傅勒(François Furet)的Interpreting the French Revolution以及霍布斯鲍姆(Eric John Ernest Hobsbawm)的Echoes of the Marseillaise: Two Centuries Look Back on the French Revolution都不约而同地注意到研究史之研究,并指出研究与实践之间的密切关系。用Furet的话说,史家研究法国革命史,其实也在参与他们当代的历史。“五四”与“法国大革命”不能等同,但它们也有彷佛之处,所以傅勒及霍布斯鲍姆的两本书很可以作为我们回顾九十年来“五四”研究的一个参照。我个人觉得这两本书很注意每一个时代的“时代特质”与“法国大革命的历史解释”之间的密切对应关系。譬如当马克思主义流行时,有关法国大革命的研究就有一番相应的变化。
但是我们可以从这类“对应论”式的研究史中看出一点瑕疵:在“对应论”式的讨论时,“过去”、“现在”、“未来”三种时间是静止、分开并列的,而不是三者之间形成一种不间断地快速旋转的、漩涡般的关系。如果过去、现在、未来不是可以清楚切割并立,而是像漩涡一样“不能以一瞬”(苏轼《前赤壁赋》)的速度交缠而进,那么“过去的‘五四’”、“现在的书写”、“未来的影响”这三者的关系像漩涡般交互揉缠,也就不能说成是一种简单的“对应”关系。
二、两个“五四”
回顾过去九十年的“五四”文献,我们一定会很快看出过去五、六十年在政治压力之下,海峡两岸的“五四”研究形成一种左右分裂的现象。中国大陆有关“五四”的文献大多集中在左翼青年,尤其是与共产革命有直接或间接关系的人物与事件。台湾的“五四”书写基本上偏重在右翼的人物、刊物、团体、事件,在戒严及白色恐怖的压力下接触1930年代的左翼思想与文学往往带有极大的危险。
事实上,“五四”几乎从一开始就逐渐浮现出左右两翼的思想成分,而且两种成分常常出现在同一个人或同一个团体身上。我们可以大致看出,从1917年左右开始,新文化运动是以民主、科学、白话新文学等为主轴。在俄国十月革命成功之后,毛泽东说“十月革命一声炮响,给我们送来了马克思列宁主义”。此后左右两翼时浓时淡,像调色盘中的色彩到处窜动、交融,其成色与分量之增减,与北伐、清党等政治局势的变化也有非常复杂的关联。但是愈到后来,则俨然有左右两个五四运动。
我认为,国共分裂的局面为“五四”的研究带来了一种“后见之明”,有意无意间投射回被研究的人物、团体或事件上,因而使许多论者忽略了五四新文化运动时期的思想中有一种模糊、附会、改换、倏忽不定的特质;当时青年常将“新学理”挂在嘴上,但是不同宗派、甚至相互冲突的宗旨也在“新学理”的大伞下被并置。从《“五四”时期的社团》或《“五四”时期期刊介绍》等书,可以看出同一个社团或同一个期刊,往往同时拥有在当时不觉得互相排斥、而在左右两翼分裂之后觉得不共戴天的思想成分。例如《毛泽东早期文稿》中有许多材料显示,青年时期的毛泽东不管是阅读的书刊,或是信从的观点,都是左右杂存的。蒋介石早期的日记与年谱,亦复显现他在“五四”时期一方面服膺“输入新学理”的主张,积极学英文、想游学欧美三年,同时也是《新青年》、《新潮》等刊物的爱好者。
以傅斯年、罗家伦两位五四运动的主将为例,他们后来皆成为胡适阵营的人物,而且都坚决反共。可是如果以后来的发展,倒着回去看他们在“五四”时期的思想面貌,就会发现后来发展出的单一面相与“五四”时期有明显的差距。傅斯年在《新潮》中发表过《社会革命——俄国式的革命》,在傅斯年过世之后台湾大学所编的集子以及1980年联经出版公司所出版的《傅斯年全集》,这篇文章都未被收入,因此遮盖了他在“五四”时期思想的复杂性。至于罗家伦,他在念北京大学时原与李大钊过从甚密,曾积极撰文响应李大钊,主张俄国革命是最新的思想潮流,即将成为全世界之主流。
我们暂时不管这些全国知名的风头人物,改看当时在地方上尚不知名的小读者,也常见左右两翼成分出现在同一人身上的情形。最近我有机会读到《王献唐日记》的打印本,在王献唐1917年所读的书中,既有胡适的《中国哲学史大纲》、《尝试集》及《杜威五大讲演》,也有《马克思经济学说》、《革命哲学》。倭铿(Rudolf Eucken,1846-1926)的《人生之意义与价值》(Der Sinn und Wert des Lebens)杂在《老子》、《庄子》、《东塾读书记》、《求阙斋日记》之类古籍中。这一位不知名的山东青年的私人纪录告诉我们,在当时青年心中,我们后来以为天经地义的分别是不存在的,所以应当合“左”、“右”两端看那个时代,才能比较清楚地把握当时的实况,也比较能有意识地观察它们后来为何分道扬镳。
三、“五四”几乎无所不在的影响
前面提到“五四”是一个改变近代中国各种气候的关键事件,所以它的影响不仅限于思想。在追溯“五四”之思想根源时,我们往往因过度注意平滑上升的轨迹而忽略了事件发展、积累到一个程度,会因各种因素的汇集而有一个“量子跳跃”(quantum leap)的时刻。“量子跳跃”造成一种大震动、一种重击,它对日常之流造成“中断”、“回头”、“向前”,形成了一种新意识,在识认原有的情境与材料时,形成了新的线索。
探究这样一个历史事件,用蒙文通的意思来说,必须要能“前后左右”。一方面是,在了解这个运动的形成时,不能只注意与运动内容直接相关的部分,必须从“前后左右”去寻找;另一方面是,描述这个运动的影响时,不能只局限在思想领导者所意图要传达的讯息,因为它的影响无微不至,常常在意想不到之处也发生了影响,故必须从“前后左右”去求索。
“五四”给人们带来一种“新眼光”,老舍即回忆经过“五四”,有一双“新眼睛”在影响着他的创作:
没有“五四”,我不可能变成个作家。
五四运动是反封建的。这样,以前我以为对的,变成了不对。……既可以否定孔圣人,那么还有什么不可否定的呢?……这可真不简单!我还是我,可是我的心灵变了,变得最敢于怀疑孔圣人了!这还了得!假若没有这一招,不管我怎么爱好文艺,我也不会想到跟才子佳人、鸳鸯蝴蝶有所不同的题材,也不敢对老人老事有任何批判。五四运动送给了我一双新眼睛。
老舍又说:
看到了五四运动,我才懂得了“天下兴亡,匹夫有责”。……反帝国主义使我感到中国人的尊严,中国人不该再作洋奴。这两种认识(案:反礼教及反帝国主义)就是我后来写作的基本思想与情感。虽然我写的并不深刻,可是若没有五四运动给了我这点基本东西,我便什么也写不出了。
我的观察是,“五四”的瓜架上不是只有“德先生”、“赛先生”这两只大瓜,不经意的几篇短文或几句话都可能造成重要的影响,形成一种新的气氛或态度:包括新的学术态度、文化氛围、人生态度、善恶美丑好坏的感觉与评价、情感的特质(譬如强大的“道德激情”)等。
“五四”也带来一种新的政治视野,对于什么是新的、好的政治,有了新的评价标准。用胡适在《新文化运动与国民党》中的话说:
(民国)八年的变化,使国民党得着全国新势力的同情,十三年(国民党改组)的变化,使得国民党得着革命的生力军。
从清季以来有一波又一波的“绅士大换班”(郑超麟语),五四运动造成一波新的政治运动与政治精英。
“五四”亦牵动到思想与现实的利益。以出版界来说,“五四”造成老字号与新字号的“大换班”,思想变化夹带着现实利益的重新分配。上海商务印书馆在“五四”之后改组,即是一个显著的例子。汪原放(1897—1980)笔下的亚东图书馆,由1913至1918年间生意清淡,到新文化运动之后因承印新书籍而大为昌盛(譬如《新青年》由起初只印一千本,到后来一个月可印一万五、六千本)。后来当青年由新文化运动转向革命之后,亚东图书馆承印《建设》等革命刊物,更是大收鸿利——用汪原放的话说:“不久后,(《建设》)多数的编译、著者,都到广东忙更重要的事情了”,“出头了,我早就说过,一定要出头的!”,“革命的人都出头了”。在此气氛下一方面响应新思潮,一方面借机图利的出版事业不胜枚举,它们一面争利,一面帮助了新思潮的扩展。
真诚的信从者(true believer)与现实的利益往往套迭在一起,不再能分彼此,“新青年”及后来的“进步青年”成为一种既带理想又时髦的追求后,带出了一种新的现实,成为出风头、赶时髦的资本。同时,连出风头、赶时髦、吸引异性、恋爱的方式都有一种微妙的变化。
五四运动激起了一种关心国事、关心“新思潮”的风气,造成了一种阅读革命,书报阅读者激增,能读新书报即代表一种新的意向;而且也深刻地影响着青年的生命及行为的型式,人们常常从新文学中引出新的人生态度及行为的方式。在研究法国大革命时期的阅读史时,有学者从一宗订阅卢梭著作的通信中发现,有的读者因为太深入卢梭的思想世界,竟模仿起卢梭的生命历程及行为方式来。这类例子当然是常见的,晚清以来有许多人读曾国藩的日记或家书,而在生命的安排及行为方式方面深受其影响。除了生命风格的改变之外,新青年对事事物物也有一套新的看法,譬如美化工农群众。夏济安就说:“‘五四’时代对于‘下等人’有种肉麻的抬举”。对所谓“下等人”品格境界的美化,也影响到许多人的行为抉择。
像“五四”这种改变历史的重大运动,它摇撼了每一面,把每一块石头都翻动了一下,即使要放回原来的地方,往往也是经过一番思考后再放回去。而且从此之后,古今乃至未来事件的评价、建构方式,每每都要跟着改变。譬如以“五四”作为新的坐标点,古往今来的文学、艺术、政治、历史等,都要因它们与“五四”的新关系而经过一些微妙的变化。即使连反对派也不能完全豁免。许多反对派隐隐然接受某些新文化运动的前提,或是为了与它对抗而调动思想资源,形成某些如非经过这一对阵,是不可能以这个方式形成或如此展现的讨论形式,或是根本在新文化运动论述的笼罩之下而不自知。
这不是一种单纯的“影响”,应该说是新文化运动当空“掠过”而使得一切分子的组成方式发生变化。此处可举达尔文进化论与近代中国思想界的例子。这一学说影响许许多多人,可是起而与之对抗的学说(譬如宋恕等人的以弱者为主体的“扶弱哲学”),显然是针对“优胜劣败”、“适者生存”的“强权公理”的一种反击;但反击在另一种方面说是潜在的“反模仿”,如果不是因为有“天演论”,则不至于有像宋恕那样动员各种思想资源来构作以历史上的弱者为中心的哲学。至于章太炎提出“俱分进化论”,主张“善进恶亦进”,太虚大师用佛经来评天演论等等,也都不是“天演论”之前会出现的表述。
四、“新青年”与“进步青年”
事实上,从晚清以来“青年”的发展经历过几个阶段:清末是“革命青年”,“五四”时期是“新青年”,后来则是“进步青年”。“新青年”的关心与“进步青年”有所不同,前者关心独立自主、个人主义,后者倡导社会主义、社会革命。
“五四”造成一代青年群体的生命特质,“新青年”要做的事,是提倡新文学、白话文、新剧,喜欢讲哲学、文学、艺术,关心人生、家庭、恋爱、高深学理、人道主义、留学、理想,关心“人”的问题,主张“人”的解放。此外,他们也探究新宗教、新教育、新生活。
在生活态度上,他们则重视作为“国民”的身份,由不看报改成看报,由不关心国家大事改为关心国家大事,痛恨政治上武人升降及政客之起伏。“新青年”认为如果当时中国没有在教育文化方面造成一种全新的空气,说不定会再有第二回、第三回恢复帝制的把戏。
“新青年”认为一切希望皆在教育,对当前的政治则非常冷淡,有“非政治化”的倾向。在教育方面,受到杜威的影响而主张生活与教育合一,理想的学校里应该有图书馆、疗病院、商店、报馆、工场、农场,学校简直是现实世界的雏型。
“新青年”因为“五四”的震动,而有一种精神上的“惊醒”,深入省察自己,有一种批判自己、革新自己的精神在心中流荡,写文章也好用“觉悟”一词。“新青年”要废除一切束缚,要重新估定一切价值。对于学术思想、风俗习惯、政治制度,都想重加检验后才决定是否接受。
同时各派的社会主义也崛起,工读团之类的组合及“劳动神圣”的思想大盛,并尽量在日常生活中体现劳动的意义。托尔斯泰的人道主义和无抵抗主义广受欢迎。
“新青年”好办书报,读刊物、办刊物犹如雨后春草般萌生,而且刊物大多有个“新”字。西洋学术思想成为一时的嗜尚,出洋留学成为一时时髦,西洋文学也逐渐风行,购求原本或英文译本成为风气。
在学术上,“新青年”认为学术只有世界的学术,绝对没有国别的区分;只有化学,没有中国的化学。如果称为“中国学”,就表示那是一大堆尚未加以整理的学术材料,尚未归入“天文学”、“人类学”等世界的学术里头去的意思。
以上所说的一切,叫做“新思潮”。因为“新思潮”的发动区往往是在都市,所以青年们成群地向都市里跑,希望能亲身参与。北京、成都、长沙、上海、广州等城市尤为活跃,“他们觉得他们的生命特别有意义,因为这样认识了自己的使命,昂藏地向光明走去的人,似乎历史上不曾有过”。上面引的这几句话,以及前面有关新青年生命特质的描述,都取材自“五四”青年叶绍钧(叶圣陶,1894-1988)的小说《倪焕之》,它虽然是一部小说,但一般认为它很能传达“五四”青年的形象。
渐渐的,由“新青年”转向“进步青年”,从关心个人的生活与解放,慢慢转向关心整个社会的解放。“进步青年”认为“为教育而教育”、“为人生而人生”之类的主张是没有意义的,他们大谈“工人”、“贫困”、“劳动神圣”、“主义”、“同志”、“阶级”、“社会”,并质疑“国家”。由“新青年”变为眼光完全向前凝视着一个理想社会的“进步青年”后,青年由原先指导、教诲人民者变成努力想成为工、农中之一份子。此处让我再引《倪焕之》中的句子为例。《倪焕之》的叙述愈到后来,“社会”的成分愈强:“单看见一个学校、一批学生不济事,还得睁着眼看社会大众”,“学校同社会脱不了干系,学校应该抱一种大愿,要同化社会”,小说并借着倾向社会革命的王乐山之口,质疑倪焕之做的事:“社会是个有组织的东西,……要转移社会、要改造社会,非得有组织地干不可!”此后,“组织说”开始闪在心头,他们读国民党《第一次全国代表大会宣言》,认为“为教育而教育,只是毫无意义的言语,目前的教育应该从革命出发”,否则一切徒劳,“同时意想着正要去会见那些青布短服的朋友,只觉得他们非常伟大”。然后是革命,入党参加革命成为新的社会精英,而成为这一新精英不需通过科考、不需学历——“革命不是几个人专利的,谁有热心,谁就可以革命!”同时,新文化运动领袖的魅力也逐步减退中,那也正是胡适在北大的课堂由最大的礼堂一步一步变到较小教室的时候。
五、新名词与新概念、文学与思想
在一波又一波、各式各样的运动时,真正可能对一般人产生影响的,不一定是长篇大论,更多是改写的、删选的小册子,几张传单,还有几句琅琅上口的新名词或新口号。
1980年代中期台湾掀起了热烈的环保运动时,我因为一种特殊机缘,得以近身观察它的形成、扩散及对村镇百姓所形成的一种或浓厚或稀薄的影响。最初根本没有人愿意读报纸上那些长篇大论,渐渐的,那些读书不多、甚至满口槟榔的民意代表候选人也竞相捡拾几句“保护生态”、“永续经营”之类的口号作为竞选的标语,后来还制订出各种制度,即使是“言不由衷”,新的生态概念就这样逐渐地成为人们生活中的一部分。
在雷蒙·威廉斯的《文化与社会》中,作者说18世纪末数十年至19世纪前半叶,五个今日极为重要的词汇首次变成一般通用的英文字:工业(industry)、民主(democracy)、阶级(class)、艺术(art)、文化(culture)。从晚清以来,“新名词”就已经在扮演这样的角色了。大军压境般的新名词所构建而成的“群聚”(clusters),为市井百姓带来了思想资源。刘师培1906年《记新名词输入与民德堕落之关系》这样说“新名词”在道德伦理方面产生转辙器般的作用:
当数年以前,人民虽无新智识,然是非善恶,尚有公评。自新名词输入中国,学者不明其界说,仅据其名词之外延,不复察其名词之内容,由是为恶、为非者,均恃新名词为护身之具,用以护过饰非,而民德之坏,遂有不可胜穷者矣。
这一类材料非常多,兹不俱引。我想说明的是,从晚清到“五四”再到共产革命,有一批又一批非常强大有力的新名词、新概念所形成的“群聚”,构成一张又一张新的词汇地图,它们与一种清楚的目的论意识相随,形成一种“态度与指涉的结构”。这些新的概念、词汇,形成一种高度目的论意义的境界,创造一种“向上”的轨辙,在人们心中形成一种向往意识,并且带来一套“激发视野、塑造实践”的性情,让人们觉得理想上应该尽力向它趋近,因而成为一种有力的思想渗透及改变行为的力量。
譬如在民国时期的小说《新广陵潮》中不断出现“文明礼数”、“西洋惯例”、“轻蔑女界”、“有志青年”、没有受新教育者“人权便不能完备”、“未得些光明”等等字眼,似乎随着新的思想资源的介入,当时的世界已经构成一种清楚的划分:一方面是尚未起步的,一方面是值得向上追求的价值与行为。《新广陵潮》所描写的时代,显然是晚清以来一直到五四新文化运动左右。随着时代推进,前面所举的那种由新词汇、新概念所构成的目的论式世界的内容不断改变。
我个人认为在解读“五四”时期重要思想文献时,我们每每费心重建作者意图而忽略了“文字的影响,每发生在作者所不及料之处”。而且不只是思想文献,当时的小说、诗、散文等,也表达了许多新概念或形成了新的感情结构,人们就在这张新网络之下吸收、编织他们的思想及意义,而且这张新的思想网络也成为公众构思评判事物的新标准。
新文学作品有深刻的思想史意义,譬如英国马克思主义历史学家往往是因为受文学激情的感染而走上历史分析道路。五四新文学中所传达的社会思想及批判意识,对于现实的影响绝不输于一些里程碑式的思想文献。当时青年往往同时受文学及思想文献的影响,往往因为新文学而决定思想上的动向,或是以文学中所建构的社会理想作为思想及政治追求的目标。而文学中的不满与谴责,也往往转化为思想上的批判与反抗。在这里,我想复述艾略特(T. S. Eliot)在《形而上诗人》一文中的观点。艾略特在讨论英国17世纪的“形而上诗人”时提到他们善于将思想转化为情感,又在另一篇文章中提到将思想转化为情感的过程中,必须要先构思一个两者之间的“等价物”,以便利于它们的转换。思想与文学中情感世界的转换确实是很明显的。“五四”时期文学中的社会思想,对“未来”的想象与建构等无数方面,对现实都极富影响力。
六、街头层次的
五四运动目前为止,学界对“五四”的研究仍然较集中在举国闻名的人物,对那一群北大老师、明星学生及各省响应的知识青年的了解很充分,但是对地方或草根层次的“五四”研究却相当之少。我使用“街头层次”一词,当然是受到当代法国大革命史家罗伯特·达顿(Robert Darnton)的一个小册子的影响。这本小册子由两篇文章组成,第一篇的标题即是《街头层次的法国大革命》——虽然那篇文章所讨论的还不是真正的“街头”层次。
不过我们的思维不应囿于不是“上”就是“下”,不是“精英”就是“草根”,而是应当注意当时各个层次都可能受到“五四”的影响,而且因为影响、改换常常是在日常生活中悄悄进行,所以未必能够引起足够的注意。
这里要举“五四”前后上海戏剧界的一个个案为例。1918年,上海“新舞台”首演《济公活佛》一剧时,以旧道德的捍卫者自居,对欧风东渐大加抨击。李孝悌的研究说明了经过《新青年》的《戏剧改良号》中对传统戏曲的猛烈攻击、新思潮的洗礼、《娜拉》(A Doll's House)之类新剧的影响,到了1920年,“新舞台”的告白全变了:
排这一本社会最欢迎的《济公活佛》,并不是迎合社会心理,老实说是拿迁就社会的手段去征服社会。换一句话说,就是利用济公活佛,拿极浅近的新思想去改革社会上的“恶习惯”和“旧思想”。……十五本活佛,是我们征服社会的战利品。他的情节发松到极点,布景精致到极点,令人百观不厌。他的思想,竟和近代的新文化吻合。……十五本活佛,第一是劝人要劳动,不可倚赖亲族不劳而食。第二劝人要为社会服务,不要为社会分利的官吏。第三排斥多妻主义。第四劝人不可自杀。
1920年3月1日刊登在《申报》上的《济公活佛》一剧之广告,还极力宣称它是一出“问题戏”,广告一开头先用加大字体写出全剧主旨:“今夜活佛是‘问题戏’”。然后有如下的说明:
西洋戏中有一种叫做“问题戏”,戏中演的情节,有关于政治的,或社会的,或家庭的,或……的。故意演出疑难的情节,要征求看戏人的意见,要请看客心中感觉戏中的事迹,是否正当?
“问题戏”的观念完全是从胡适《建设的文学革命论》来的。至于该剧中模仿《娜拉》的部分,可以看“新舞台”于《申报》1920年6月30日所刊宣传,几乎完全是易卜生的框架。
上述是“五四”对当时上海市民最喜欢光顾的剧院的影响,其变化之微妙与迅速,非常值得注意。这一类的例子可能发生在街头,也可能发生在小教室。此处再举一例。“五四”之后,山东省立一师国文论理教员兼附属小学主任王祝晨首先积极响应,与正谊中学校长等组织尚学会,先将各地新刊物中的文章,选取其精粹,分为文学、教育、哲学、伦理、社会五种印成书,名为《文化新介绍》;同时联络已成全国知名人物的傅斯年等邀请杜威前往济南演讲,因而引起当地守旧派的激烈斗争。《文化新介绍》风行各地,读众极广,后来转交上海文化书店出版,王祝晨成为山东省立一师的校长。可是到了1926年,山东督军张宗昌以“提倡白话文即是赤化”,封闭书报介绍社,撤去王祝晨的校长职位并加以通缉。
事实上像这一类地方上的事例在当时简直不胜枚举,如果加意搜集这方面材料,我们可以观察在地的小知识分子或在地读书人,如何感知、回应这个举国震撼的运动?如何迎接或推拒?如何赋予在地的诠释?新思想如何影响在地的生活方式?以及这一个全国震撼的运动如何造成各种动员,与旧派人士如何竞争,与抱持其他意态的人如何互相竞合,在思想、家庭或行动方式方面有何变化,以及如何因此而形成群体的划分等。在废科举之后,地方青年如何因着反对、或是响应、模仿、号召、动员,而与外面的新力量联合,形成新标准或新力量,并把自己塑造成为新的地方精英等。
前面我曾引用郑超麟的“绅士大换班”一语来形容晚清以来对地方社群精英群体间的大洗牌。在后科举时代,当科名已不再是那么绝对的社会精英的识认标准,新学校系统的学历承担起部分传讯机制(signaling system)时,到处都有吃“五四”饭的“新青年”,成为地方社会或国家的新栋梁,成为人们羡慕追求的对象。在《倪焕之》、《子夜》这一类小说中,我们更可以看出在国民革命军北伐之后有一段时间,入党与否成为能否取代乡绅成为新精英的凭借。在《倪焕之》中,自幼不学好的蒋华在父亲心目中本来毫无地位,但是因为在北伐期间入了党,成为可以与外面正在沸腾发展的大局势相联络,又能在地方上调动各种资源的人物。他那恶名昭彰的父亲蒋老虎便恳切希望儿子能介绍他入党。入党不需什么资格,连地方名声都不用,最后蒋老虎顺顺利利入了党,成为地方上的新精英。
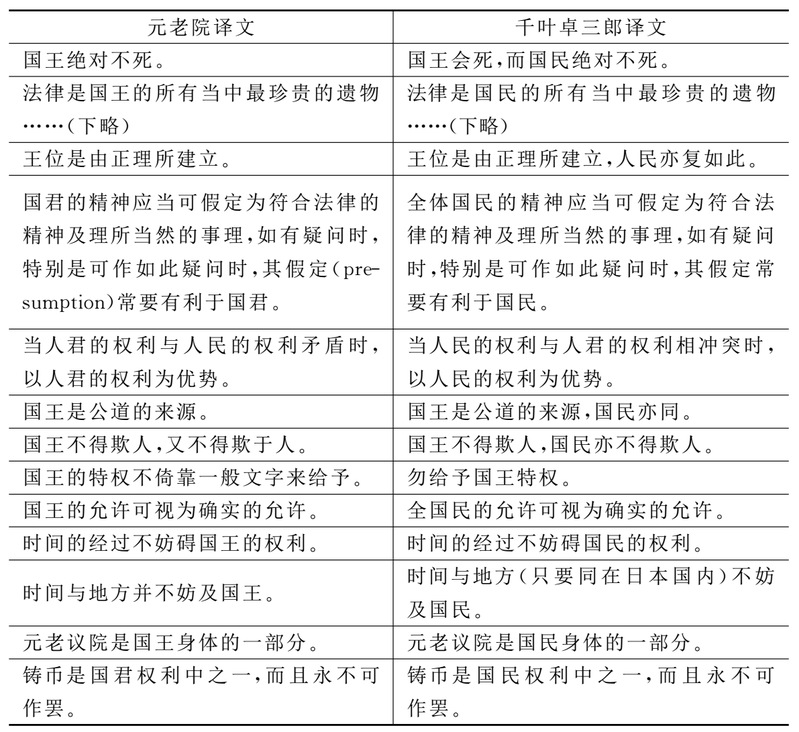
当然,我们还要发掘各阶层的思想材料。在我研读日本明治时期的思想史时,我注意到色川大吉的《明治の文化》中所提到的一件颇为引人注意的事件。1968年,色川大吉在明治时期的武藏国多摩郡、一个只有二十几户人家的深沢村里,从一户人家的仓库中,发现了《五日市宪法草案》。这个草案有204条,是五日市学艺讲谈会的30名会员在自由民权运动期间持续讨论,再由山村中小学的助教员千叶卓三郎起草的一部草根宪法,时间大约是明治十四至十五年(1881—1882)。这个山村中的小圈子是以深沢名生(1841—1892)及其子深沢权八(1861—1890)为中心,在他们周围的是一群村中名士、校长、神官、僧侣、医生、地主、农村青年。色川大吉发表这个消息之后,他发现事实上当时存在30余种民间的宪法草案,其中嘤鸣社的草案比《五日市宪法草案》的条文还多四倍。而且这一类文稿相当多样,譬如千叶卓三郎对Henry Peter Brougham(1778—1868)《法律格言》(Institutional Maxims)的诠释,与元老院对《法律格言》的翻译便截然不同:

我们在讨论五四新文化运动这类掀天揭地的大事件时,应该注意挖掘像《五日市宪法草案》这一类在地知识分子所形成的文本,并充分了解其思想意义。
七、结语
最后,五四运动虽然是一个青年运动,但是当时年纪较大的人的作为与反应,也值得留意。这包括广大人士的观感与反应,尤其是那些年纪较长者的确切反应。此处仅举一例:山西太原的一位前清举人刘大鹏留下了一部相当详细的日记,在“五四”这几天,他完全不知道有这一件事,几天之后他才对此有所记录。如果说五四新文化运动有政治与文化两面,则他先只注意到这个运动的政治面,也就是抗议帝国主义的爱国示威运动,但刘大鹏对新文化运动的部分似乎一直到相当长一段时间之后,才有较为清楚的了解。相较之下,当时在上海目睹罢市的王国维则有如下反应:
而不知以后利用此举者当接踵而起,则大乱将随之矣。有人自北来,言北京政象极险,……如危险思想传入军队,则全国已矣。
像王国维这样的议论在当时并不罕见,它提醒我们应当深入分析当时对“五四”“半信半疑”或反“五四”的思想,细致地了解其中的底蕴。
在本文中,我提议把“五四”与近代生活世界的变化进行联系,在这个方面,可以探讨的面相一定还非常之多。最后,我想重申本文一开头说到的,记忆“五四”、研究“五四”,始终是一个值得被研究的问题,现在如此,将来恐怕也是如此。
(原刊《政治思想史》2010年第1期,第16—31页。注释从略。)