摘要:本文通过对明代初年畲族族谱的分析,结合对明初福建闽东军屯卫所的研究,试图重建畲族由元代“汀漳屯田”的“屯军”,在明初被收集进入闽西的军屯卫所,又随着闽西卫所大量屯田分布于闽东的屯田的历史进程,迁徙并定居于闽东沿海地区。
关键词:元明军屯畲族族源民族迁徙
卫所军屯制度,作为有明一代军事制度的核心,对明代以来的政治、社会与文化都产生了极为重要而复杂的影响。自顾诚、王毓铨等先生的研究至今,涉及明代军屯社会影响的研究不绝如缕,成果丰硕。尤其因为卫所多设置于边疆地区,有政策性针对边疆民族状况的性质,对于明代卫所与边疆民族的研究,也向来为研究者重视。对于明代西北、西南、东北边疆的卫所与民族关系的研究,代不乏人,而对于东南边疆的卫所与民族关系,却鲜有人论及。本文拟以新搜集的少数民族文书研究入手,探索明代福建地区卫所军屯制度的建立对畲族民族格局变迁的重大影响。
畲族作为东南边疆(福建、浙江、江西、广东)最主要的少数民族之一,在明初卫所军屯制度建立演变的历史契机中,由福建、广东、江西交界地区大规模的迁入了福建与浙江沿海地区,构成了近现代畲族的民族主体。这不仅可以在民族史的层面上较为彻底的解决一直以来广受争议的畲族族源问题,亦可以突破以往明代卫所研究正史资料分散零碎的弱点,从社会史的层面上,深入展现卫所军屯制度对于边疆民族的历史影响。
族谱与畲族迁徙问题
在民族史研究中,对于畲族族源问题一直有着长期的论争。关于畲族的历史来源与迁徙,在《畲族简史》中的说法是这样的:“根据文献记载,至迟在7世纪隋唐之际,闽、粤、赣三省交界地区已经是畲族的聚居区。在这之前,畲族是从哪里迁来或是本地土著民族,待考。”而明清以来畲族的主要居住地区,却非常集中在闽东、浙南和江西的交界区域。2000 年这一区域的畲族人口有368526人,占大陆畲族总人口709592人的51. 93%。其他地区的畲族则是相当分散的居住于福建、广东、浙江与江西地区的广大山区中。畲族是如何由唐宋时期的聚居于闽粤赣交界地区,到明清时期以来聚居于闽浙沿海丘陵,就成为了畲族研究中最为重要而复杂的论题。
作为最早一批对畲族进行现代人类学调查的学者,德国人类学学者史图博和李化民在20世纪初浙江敕木山地区调查报告中,就曾经感慨到:“如能收集数种家谱,把他们同中国历史中(主要是同省志、府志、县志中)记录的关于畲民历史的报道做个比较,那将多么合乎理想啊!到那个时候,才能有更大的把握做出判断。一本家谱中的记述如能在较大程度上可予以利用,那我们也许就能得到关于华南移民史的更多说明了”。在新的时代条件下,史图博和李化民在一个世纪前的愿景得以实现,畲族地区的族谱收集与整理蔚然成风,让我们得以从家族文书的角度对畲族的族源与迁徙进行探索。
根据《闽东畲族文化全书—谱牒祠堂卷》的统计,迁入闽东的畲族蓝、雷、钟3姓共有74支,其中有明确迁入年代的大多在明代,有30支(其他大都清代迁入)。而据《浙江少数民族志》的统计,入迁浙江的畲民家族共有90支,其中明代迁入有46支,绝大多数都迁自闽东,而这些浙南的畲民家族中,明代迁入的几乎全部来自闽东的罗源、连江、古田等地。所以要探讨畲民最初入迁闽东、浙南的动因,考察族谱记载中有关明代迁徙原因的记载最有可能发现线索。在分析了二百余部所收集的明清时期畲族族谱后,筛选出了一些有准确入迁时间与地点的畲民家族。由时间线索来看,畲民最早来到闽东浙南的时间均为明代洪武年间,并且在之后的数百年持续性的迁入,福建的罗源、连江地区成为其重要的最初入迁地区。为什么明初洪武年间成为畲民大量入迁的最初契机,并且维持了之后近百年的持续性入迁?为什么罗源、连江成为畲民入迁的必经之地而不是其他地区?这样特殊的、有规律的时间和地点,和畲民随机性、分散性强的游耕方式不相符合,也提示明代洪武年间的罗源、连江地区,是追寻畲民入迁闽东浙南地区的关键,一定有相当特殊的历史契机和社会条件引发了畲民的大量入迁。
在繁芜零碎的畲族族谱中,福鼎的西岐钟氏家族提供了一条有价值的线索,据其族谱记载,“始祖钟舍子乃建宁右卫左所夏百户下军小旗,明永乐二年同总旗邵佛保带领六姓(郑、喻、丁、宣、易)拨来福宁店下屯种”。明初的福宁州地区至今仍然流传着各种关于明初屯军的家族传说,比如福鼎的“十八旗头”传说。据说有杨姓军官在永乐年间带领十八位官兵迁居二十四都管阳屯种,“行前,将一面军旗分剪18块,各执一块,以日后作为袍泽之见证。旗根由邵氏保管,根与块合并又是一面旗,故称‘十八旗头’”。这样的民间家族传说资料,可以佐证当时福宁地区军屯分布之广泛。家族传说中的具体姓氏组合现在于福鼎地区有各种不同的说法,但西岐钟氏家族族谱记载本家族于此时来到福宁屯田大致可因此得到证实,在《(嘉庆)福鼎县志》中也有对“店下堡”的记载:“明嘉靖间喻朝保同邹、丁、郑、易、宣五姓建筑”。
另一条相似的线索,是福鼎牛埕下《冯翎郡雷氏族谱》的记载:“明洪武年间,住在福建福宁长沙西坑,地方安堵,叔侄百户人口。因造州城,人民拥杂,移居良善之地”。同为福鼎地区的浮柳洋《汝南蓝氏宗谱》在相似的文本情境中,有“明洪武十三年移居福宁”的记载。这其中有一个疑点,因为《八闽通志》记载福宁卫指挥使司的设立是洪武二十年由周德兴完成,《(崇祯)闽书》也记为:
福宁州城在龙首山下。……皇朝洪武二年,海冦侵境,明年山寇郑龙、姚子美为乱,镇守驸马都尉王恭檄百户寗祥先后讨平之。又明年,始筑城周三里。二十年,复置卫,人众城小,江夏侯周徳兴撤东城,拓广里许。
但《(万历)福宁州志》却记有:
福宁卫指挥使司,正统志在县治东,今儒学左,旧资寿寺也。洪武十三年,江夏侯周德兴为防倭设。
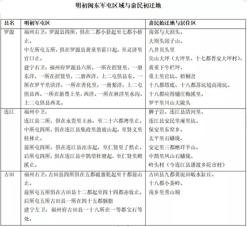
同书中还收有明嘉靖年间福宁人周璞所作的《修城记》,更详尽的追溯福宁卫建立之初的情景:州自为县时未城,城之者,洪武辛亥(1371)筑垣周三里。庚申(洪武十三年)置卫,人众城小,乃拓东城一里,独郭西民尚置城外,数厄寇患。周璞本身即是福宁人,所记自然可信度更高,由此可证畲民族谱中有关洪武十三年在福宁州的记录是可信的。而当时所建的正是福宁卫的卫所城,可推知当时在福宁州地区的畲民很有可能是因和卫所、屯田有关的原因来到了闽东。进一步将二百余部畲民族谱中的明代初迁地地名进行统计,发现其高度集中于罗源、连江与古田地区,再将其与《八闽通志》中记载的明初这三个地区的军屯区域范围进行对比:

虽然以上志书中所留下的军屯区域记载区域很模糊,而畲民族谱中所留下的诸多地名因年代久远而未必能够找到真实对应的地址,但仍然可以从中发现很多有用的历史线索。先以罗源县为例,在畲民来到闽东的最初始的居住地中,南郊大浿头、八井贝头里是最为突出的记载。“南郊”首先提示出方位在罗源县治之南,现在仍可看到的罗源八井村实则为“拜井里”演化而来。而福州右卫在明初的军屯区域为“二都小获起至七都小桥止”,正是明代罗源的拜井里地区。而畲民族谱中的黄重下、重上里的地名,正是军屯区域中所指的福州右卫中左所的“罗源县黄童(重)里”的区域。例如福安廉岭雷氏畲民家族,而该族族谱中记有“明洪武二年择居罗源县梧桐岔,后转迁福安坂中林岭。罗源梧桐岔始祖雷祥,父雷肇庆“任罗源中军副府”。这里在明初“择居罗源县梧桐岔”的梧桐村,正是属于黄重下的范围,而“罗源中军副府”虽然难以进一步找到史志资料的核实,但也在某种程度上证明了该家族可能也是因为与明代军事相关的原因来到这一地区,而这一地区在明初属于军屯区域,则不难推测,该家族与前文提到的福鼎西岐钟氏家族一样,也是因为屯种的原因迁徙至此。
而连江县的情况也有相似处,闽东畲族民间流传的“连江马鼻上岸”传说,正是因连江马鼻渡而产生,《(万历)福州府志》即有“马鼻渡,保安里东达福宁”的官方渡口的记载。而族谱记载的畲民明初居住的中鹄里凤山石蟠垅、岭头村(今连江县潘渡乡陀市村)正是志书记载的福州中卫“前所屯四所,俱在连江县沱市起至仁贤里了然止;后所屯四所,俱在连江县中鹄望杜塘起至仁贤里鲤溪止”的区域范围内。古田县畲民早期居住点的八都、十九都,同样也在福州右卫屯田“五都破寨乾起至十都前山止”和“十二都起至四十四都赤妆止”的区域内。
从畲民族谱的初迁记录分析,到明初闽东地区军屯地区的记载,在在提示着畲民家族的聚集地由宋元时期的闽西北到明代的闽东,二者之间有着极强的关联。但依然需要进一步证明和厘清,明初军屯系统的建立是怎样为畲民的迁徙提供了可能性与必然性。
明初福建卫所军户的来源
如果说畲族的族谱提供了线索,指向畲族迁徙可能来源于明初的军屯制度,那么在缺乏史志资料明确记载的情况下,就需要对明初福建、尤其是闽东地区军屯的状况做一个详细的考察,来说明其可能性。正如王毓铨先生指出的:明初屯种的“无论是旗军(正军)或是军余,在广泛的意义上,他们都是军,或属于军的。军的来源是军户。所以要了解屯军(屯丁)的性质,得先了解军户”。因为畲族的原居地与迁入地都在福建,因此我们只需要考察福建军户中可能存在的,来源于福建本地的军户的情况。
明代在福建的军事建制主要分为福建都指挥使司和福建行都指挥使司。福建都指挥使司辖福州左中右三卫、兴化卫、泉州卫、漳州卫、福宁卫、镇东卫、平海卫、永宁卫和镇海卫共十一卫,大都分布在福建沿海。福建行都指挥使司辖建宁左右卫、延平卫、邵武卫和汀州卫共五卫,还有直属行都指挥使司的将乐守御千户所和武平守御千户所。
明初军制,约每卫5600人,每千户所1200人。周玉英认为《闽书》记载的除建宁左右卫的其他各卫所军数额105448人,若加上建宁左右卫的十一个千户所,则当有十二万人,和吴晗根据《明会典》推断的福建军兵原额“永乐后数量为125318人”基本相同。《闽书》认为福建“军、民、盐、匠、弓兵、铺兵、医七户中,军、民为重,军户又视民户几三之一,其丁口几半于民籍。夫军户何几民籍半也?盖国初患民籍不达,民三丁抽一丁充之,有犯罪者辄编入籍,至父兄不能相免也。”周玉英认为《闽书》所言是“夸大之词”,以十二万的军数来算,占洪武时福建815527户、3910806人的不到三十分之一。但周先生此处混淆了“州县军户”与“卫所军户”两个概念,福建所有的卫所军,未必都来自于福建本地,而是来源于全国各地。而福建本地的军户,也有极大可能并不在福建本地卫所服役。至于《闽书》提及的“几三之一”,是来自于对周德兴在沿海抽丁建立卫所的记载,那么周德兴抽丁的地区是福、兴、漳、泉沿海四府,共抽得民壮“万五千人”。这意味着这“万五千”军户都是来自福建都指挥使司下辖的沿海卫所,按照《闽书》记载福建都指挥使司所辖卫所的军兵原额为87404,那么万五千人只占其中的17%,说明周德兴在洪武年间抽民户为军户的数额并不是其中最主要的部分。
明代军兵的来源主要有从征、归附、谪发、垛集等。既然周德兴的垛集占到沿海卫所军户的约17%,那么其余的军兵来源可能是来自于从征、归附、谪发。据弘治年间的兵部尚书胡世宁所言:“在昔充军之户,或由垜集,或由归附,未必皆有罪也”。谪发的军数一般并不占其大宗。
若要探寻畲族是否可能存在于明初的军事系统中,则需要对明代福建的卫所军来源做一个较为全面的考察。由于军户黄册史料的极度缺乏,现在可以用来讨论这一问题的主要史料,就是明代的《武职选簿》。《武职选簿》虽然记载的是百户、千户及镇守的武官履历资料,但仍然可以从其中筛选出这些武职官员祖辈早年加入明代军队的资料,目前利用此类资料进行明代卫所与武官制度的探析,已经有于志嘉和梁志胜等学者的出色研究。
通过对现存《武职选簿》资料的筛查,可以找到67名记载较为明确的祖籍福建地区的军士资料。其中洪武二十年左右垛充的资料只有三条,这可能是由于垛充军士大多数留在了福建沿海卫所,而不是像其他时期的军士多被调往了其他地区的卫所,而福建沿海卫所选簿资料较少保存,所以难以追溯其下落。与以往认识中福建籍军主要来自周德兴“三丁抽一”不同,现存的六十七条福建军士的资料中,除了明军尚未占领福建时的少数归附、投附记录外,最大宗者是洪武四年和洪武五年的两次大规模收集元军故军,几乎占到总记录的五分之一还多,具体信息如下。

从以上信息可以看出,洪武四年、五年这两年在福建大规模招集的主要是元代故军和陈友定旧军,而《明实录》中也确实有与之相关的记录:
“洪武四年六月,赠故元降将阮德柔为武德将军、管军正千户。初,德柔请于上曰:臣故部伍多壮士,今皆散处民间,若往收集,可备行伍。上从其言,德柔遂还建宁招集,既至,人多怨之,又性严急,人尤不堪。于是浦城县新军百户李子清、詹子顺、张仲真等率众杀德柔,因而为乱,建宁卫遣兵击子清等,皆伏诛。”
根据这一记载,元代降将阮德柔于洪武四年到建宁招集元军旧部,因激怒了原来该地区的军户而被杀。又有“洪武五年九月己酉,故元降将行枢密院同佥赖正孙招集福州遗兵五千人送京师。又是一起福建地区的故元将领招集故元旧军的记录,而洪武六年三月,更有进一步的说明:“先是,正孙牧集陈友定旧将士八千人,诏以补和阳卫军伍。”从选簿资料来看,从长汀、顺昌、侯官到长乐、福清、连江,闽西至闽东,都有原来陈友定的旧军,在赖正孙的这一次收集中被调拨组建和阳卫,洪武五年的记载是“福州遗兵五千人”,而洪武六年中指明“陈友定旧将士八千人”,可见还有其他不属于福州地区的陈友定旧军被其收集进入了明代的卫所系统。
历史的线索,至此终于呈现了些微含巧合的端倪。如果说福建地区明初有大量收编元代旧军的行为,那么就为元代闽粤赣交界地区的畲族进入明初卫所系统提供了历史契机。要探究这个问题,还要说明闽粤赣交界区的畲族先民经历了宋元战争之后的去向。
宋元时期,畲族出现在历史舞台中最明确的记载,就是参与了宋元战争的“畲军”陈吊眼及其族人的动向。元代史料中,明晰的交代了这支畲军的去向,即进入了元代的军屯系统,成为屯田军。《元史》所记之“汀漳屯田”:
成宗元贞三年(1297)年,命于南诏黎畲各立屯田,摘拨见戍军人,每屯置一千五百名,及将所招陈吊眼等余党入屯,与军人相参耕种为户。汀州屯一千五百二十五名,漳州屯一千五百一十三名。为田汀州屯二百二十五顷,漳州屯二百五十顷。
元代在福建汀漳地区的屯田始于至元十八年,“以福建调军粮储费用,依腹里例,置立屯田。命管军总管郑楚等,发镇守士卒年老不堪备征战者,得百有十四人,又募南安等县居民一千八百二十五户,立屯耕作”。可知在至元十八年开始的汀漳屯田设置之初,虽有“镇守士卒年老不堪备征战者”,但更多的仍是由“募南安等县居民一千八百二十五户”组成。元贞三年的屯田设立于南诏(即今诏安县区域),“黎、畲”各立屯田,标明是将所招陈吊眼等余党入屯,“与军人相参耕种”。此处记载至少可以让我们知道,陈吊眼的畲军在此时已经被元军收编为屯田军,进入了元代的“汀漳屯田”。
《元史》中还有一条颇为耐人寻味的记载:
皇庆元年(1312年)十一月戊戌,调汀、漳畲军代亳州等翼汉军于本处屯田。
亳州翼万户府是元军南下征服福建的主要军事力量倚靠,持续和东南地区残余的宋军作战,最后将文天祥擒于岭南的张弘范正是从属于亳州翼万户府。据《(弘治)八闽通志》引元代修《三山续志》的记载,亳州翼万户府:
至元二十四年移济南东平万户翼戍福建,后为亳州上翼。二十七年复设福新万户翼,辖新军,复令二翼官属相参署事,曰福兴镇守万户。大徳四年定例,兴化路止令千户镇守,亳州与福新轮委万户一员分镇,一年一更。其汀泉漳等路并委百户。至大元年,又以沿海俱通番邦,亳州与福新轮委万户一员,沿海上中下三流廵防,半年一更。上隶阃帅,下辖镇抚千户,弹压百户,并得世袭,幕官则有更代。或军民交讼,则委官会议裁决。
亳州翼万户府可以算作是元代福建相当重要的军事机构,按照元军征服过程中且战且屯,以屯养战的惯习,亳州翼万户府除了担任军事征服的任务外,尚有屯田之军,而其主要驻地应当在福州地区。
由以上史料可以看出,夹杂有宋元陈吊眼“畲军”余部的“汀漳”屯军,可能有一部分在明以前就来到了福州地区代替亳州翼万户府的汉军进行屯田。正如王毓铨先生指出的,“明代的军屯制度就是元代制度的延续”,那么在明初对于元代旧军的收集过程中,不论是闽西北地区还是闽东地区,都有可能存在宋元时期的“畲军”再次藉此进入了明代的卫所系统的可能性。那为什么在闽西北地区留存的畲民后裔,会没有闽东地区聚集的畲民多,似乎存在一个由闽西向闽东的迁徙现象呢?对这个问题的考虑,需要从明代福建地区的军屯分布来进行讨论。
明代福建的军屯分布与畲族入迁
正如前文所述,明代在福建的军事建制主要分为福建都指挥使司和福建行都指挥使司。福建的两个都司共辖98个千户所,每个卫所都有军屯。据何乔远《闽书》的记载:
皇朝天下初定,以地方镇守为重。闽中诸卫,卫指挥约三十余员,卫各有左右中前后五所,千户百户大约百有余员。每所军丁千人,至殷伙矣。足兵之费,既难责赋于民,而郡遭兵乱之后,人户稀寡,地多闲旷,因拨军十之七守城,十之二往田所屯种,每军给田二十四亩或二十六亩,随远近肥瘠为差。
根据上节所发现的畲民在明初集中于闽东地区的历史情境,重点考察闽东区域的明代屯田可能会有更多的发现,据《八闽通志》记载的福州府属州县的屯田数字,可得下表。

可知在福建行、都二指挥使司所管辖的十六个卫里,有九个卫所的屯田大多数都落在闽东的宁德、罗源、古田、侯官、长乐等县。这九个卫所所有的192个屯所,有144个在闽东地区,占75%,占全省屯田355所的40%。所以不难得出这样一个结论,明代福建地区的军屯有高度集中于福州附近的闽东地区的现象。这对于本身卫所就设立在闽东地区的福州三卫、福宁卫、镇东卫来说,还算在情理之中。本身拥有福建地区最大数额屯田的兴化卫也有超过三分之一的屯田是位于闽东的。而与闽东相隔甚远的建宁左卫、建宁右卫、延平卫的屯田,也大部分都坐落于闽东地区。这四个与闽东屯田区位不一致的卫所设立的大量屯田,则一定会带来卫所拨屯的屯军(及军舍、军余等)由建宁左右卫、延平卫和兴化卫向闽东的迁徙与流动。至此,终于可以解释前文提到的福鼎西岐钟氏家族的这条记载:“始祖钟舍子乃建宁右卫左所夏百户下军小旗,明永乐二年同总旗邵佛保带领六姓拨来福宁店下屯种”。
由此可知,的确有相当数量的元代“汀漳屯田”中的屯军,在明初阮德柔、赖正孙这样的降明元将收集旧军的过程中,重新进入了建宁左卫、右卫或其他闽西、闽东地区的卫所系统,又随着闽西卫所屯军前往闽东屯田的历史进程,落地生根于闽东沿海地区,脱离了其聚集的闽粤赣交界的祖居区域。而如此彻底的民族群体的迁移,肇因于元代收集宋末陈吊眼“畲军”入“汀漳屯田”,明初又收集故元旧军进入新朝屯田系统,这在某种程度上体现出政治性、强制性手段的效果是极为显著和惊人的。
结论
畲族作为一支历史上的山地民族,如何由唐宋时期游耕于五岭尽头的闽粤赣山地,转变成明清时期聚居在闽东浙南沿海丘陵的定居耕种山畲的民族,可以说是民族史上一个极为令人着迷的问题。清代闽东浙南士人在撰修地方志时,也常常发出“畲民,不知其种类”的喟叹,因为即使是清代与畲民有所接触者,也无法看到其秘而不宣的家族文本,更无从对其族源进行追寻。近年来畲族族谱资料的大规模整理出版,为梳理畲族来源的千头万绪提供了宝贵的线索。当所有明清时期畲族最初迁入与生活的地名都指向了明代的军屯所在地区,终于可以结合元代与明代军屯的相关史料,做出畲族是由于明代继承元代军屯的历史渊源而改变其祖居的闽粤赣山地,最终迁入今天的闽浙沿海居住区域这一推测。
本文经作者授权发布,原载于《中央民族大学学报》(哲学社会科学版)2019年第6期,注释从略,引用请参考原文。