1 心与物游:出发
昆明向南行约100公里,途经滇池、抚仙湖、星云湖、杞麓湖等一连串高山宝石般的高原断层湖泊,即抵达云南省玉溪市通海县。
杞麓湖南,盘立一座碧螺般的小山——秀山,是云南重要的宗教圣山与建筑遗产地。据载秀山的营建始于汉时古㽛町国。后段氏大理国在秀山广建佛寺。蒙元征服云南后,将“临安”之名“发配”边地,通海成为临安路路治,滇南政治文化中心。山脚迎湖之处,依山营建气势宏大的文庙,秀山之上的宗教建筑亦营造不断。明清时期,佛教活动十分兴盛,山顶涌金寺被称为“滇中大刹”,秀山与昆明金马山、碧鸡山,大理点苍山并列为云南四大名山,享有“秀甲南滇”“冠冕南州”等美誉。
在建筑史研究中,通海声名最响的是匠作传统。云南传统建筑,以通海与剑川匠系最为知名,并列为云南两大匠作体系。通海至今活跃着大量精通传统木构匠艺的匠人师傅,从事民居与庙宇的营造。
而在新中国的历史上,此地最重大的事件是1970年的通海大地震。灾难发生于隆冬深夜,震级7.8级,最大烈度达10度,逾15000人遇难,数十万房屋倒塌,受灾程度与唐山、汶川地震并列。天灾之下,历史建筑同样难逃厄运。但秀山亦有众多古迹,就像在数百年间走过无数风云变化时一样,挺过了这次考验。
秀山古建筑群总体布局依山势呈阶梯状,分布在八层台地上,汇集儒释道三教、贯通近千年建筑史。儒为文庙;释为普光寺、白龙寺、清凉台、涌金寺等佛教建筑群;道为三元宫、玉皇阁等道教建筑群。山顶涌金寺保留宋元风格的建筑遗构。秀山古建筑群于2006年被列入第六批全国重点文物保护单位名单。
自2021年起,昆明理工大学建筑与城市规划学院“历史建筑测绘”课程便将秀山选为一处实习地,带队老师为刘妍。在本文所述的考察中,笔者团队访问的玉皇阁位于第四层台地,为一组创始于明初、扩建于明末,又经清代与近代多次改建的宗教建筑群。
2 初登上界:玉皇阁整体格局
2.1 仙宫若隐:入口路径
秀山并不高,垂直仅200余米,而地势可称陡峭。下部三层台地间,“之”字形山路蜿蜒盘旋,路边随行点缀题字、照壁、亭榭等建筑小品,抑扬转憩,引游人停顿注目。回身返望,树形叶影间,杞麓湖波光粼粼,湖畔良田多彩,对岸山峦起伏,登山的疲劳在不经意间随之化解。
第三层台地处,山涧上飞跨一道石拱桥,称登瀛桥。桥后有泉眼(今天已近干涸)。桥身面湖一侧开敞,柱间置长凳、美人靠。另侧封以砖墙、设神龛供南海观音。瀛台为道家仙山、观音为佛家神祇,而听风眺湖、休闲适意的建筑语言,已将秀山整体的营造性格透露一二。
观音像是当代新塑,而道家仙桥却已历久。清乾隆九年(1744)一则碑文中称之“升仙桥桥畔山断如峡,有水一泓迸出石间,莹洁可爱,令人流连而不忍去者”。
若自桥头左折,可仰见一座佛寺(普光寺)端坐陡坡之上;而若穿桥右行,则由缓路引到一段陡急的台阶。依山转折处坐有一道门关,称虎豹关。乾隆九年(1744),一则诵咏玉皇阁红云殿的文献中,有“仙桥架壑窥虹影,雷门走险来马当。空中楼阁上帝阙,金轮玉斧挑天王。天阍虎豹守九极,山精化地宁腰藏”句,点明登瀛桥、虎豹关与玉皇阁道路的时空关系。虽为关口,如今的建筑却呈现为一座三间面阔的过亭,前壁开敞,后壁设墙,挂匾题曰“聚上而升”,为乾隆年间通海县知县朱阳题书。用典《序卦》“聚而上者,谓之升”。转过关口,台阶遽然变陡,此前开阔的林地亦被刀切般陡立的石砌挡土墙取代,壁高逾人,如封闭巷道,蜿蜒上行,阻挡了向上探寻终点的视线。当登山人吃力地拾阶攀爬、转弯,一道白璧石坊突然出现在阶顶一侧,衬在红墙之前,书“玄真天上”四字。这便是玉皇阁组群的入口(图1)。



图1 玉皇阁入口路径:自“聚上而升”至“玄真天上”
2.2 宫府森严:平面构成
玉皇阁是一组道教庙宇建筑群。中轴线上依序为玄真天上坊、山门、瑶池、石桥、瑶池坊、红云殿(正殿)、清徽殿(后殿)。入口一侧有都雷府,院落两厢为围廊(图2)。

图2 玉皇阁总平面图及游线
整组建筑依山势而布,坐南朝北(即朝向杞麓湖,因而与中国建筑一般朝向原则“坐北朝南”相反)。建筑群利用高差地势,建有层层基台,形成6级台地、4进院落,俨然宫禁严整的天庭。
1.高天云涌
玉皇阁建筑序列始于两层台阶。第二层上设石牌坊。石坊两侧的外墙标志着寺庙的边界(图3)。

图3 玉皇阁山门外部区域立面渲染图
玄真天上坊通体白石,遍身雕饰,仰视如同云层涌滚。坊下的台基将台阶切割为三路。外部垫平阶地的高差,内部坐于第一层地面上。石坊三门四柱,额枋间为石匾,石匾题年有咸丰庚申(1860)重修及1980年重建两种。枋上为屋形坊顶,枋下为双龙戏珠石雕。柱身下部为束腰基座,坐有石狮、驼石鼓,为滇中地区常见牌坊形式。
2.雷鸣于侧
在两道长阶的中部平台西侧,偏于玉皇阁南北轴线之外的宽阔台基上建有都雷府,面东而坐,与建筑群的主轴垂直。都雷府面阔三间,歇山屋顶,三面开敞设凳座、美人靠;后部设墙供雷公。这座建筑为地震后重建,但格局如旧。
3.漫入云层
穿过玄真天上坊即进入四壁围合的范围内。前方挡有一道高约2.5米的台基,外周封以与视线齐平的矮墙,墙身粉白。越过墙头,近乎平视都雷府的梁枋与翼角。穿过高台与白墙间狭窄的夹道,绕行两侧阶级,方从侧面接近山门。
4.仙门之外
山门位于宽阔月台上,三面围以白石护栏。在月台的高度,行人终可平视玄真天上坊上部石刻,如同穿过浓厚云层,立于天庭之前。
山门建筑三间,外墙封闭,粉以正红。中央设门,门前设阶、立一对石狮。门上挂“玉皇阁”金字匾[明崇祯十四年(1641)题]。两次间开圆窗,以砖包砌。山门两侧各有一间狭窄的偏殿,向外开敞,内坐守护神像(均为新造),或凶狠或严肃,俯视着援阶而上的来访者。
5.跨身仙界
山门进深两间,内部通敞无柱,两侧神台上供青龙、白虎、朱雀、玄武四神(均为新造),内院立面仅心间设墙,开月亮门,两次间开敞无墙。从山门入口望向对面的月门,一道高阶几乎填满框景。
6.瑶池荡漾
穿过月门,左右忽现一汪池水,作半月状,形如泮池,锦鲤摆尾。道路两侧有石护栏,路面微凸,卵石、砖块铺地。思忖片刻,才恍悟身处一道石拱桥上。眼前一道近3米高阶,阶顶是一座木质牌坊,匾书“玉京”二字,另侧则为“瑶池”点题。层层云形斗栱,青蓝彩绘如波浪涟漪,间以橙红莲花斗飘荡,而坐斗形如小舟。现今的瑶池坊建于20世纪80—90年代(图4)。

图4 瑶池坊及红云殿立面渲染图
7.红云缭绕
未及登阶,便已透过瑶池坊门见到“红云殿”三字巨额。红云殿为玉皇阁正殿,位于庭院中央高基上。殿内供奉玉皇大帝与重臣仙君(均为新塑)。建筑为单檐歇山顶,面阔三间,四周回廊。前檐柱身沥粉缠龙(20世纪80—90年代绘),半栱雕绘繁华,柱头绘别子彩画,柱顶、斗栱与立面檩枋上规律装饰小圆镜面,银光点点。
殿前花池栽种花果树木。明万历年间,殿前植两株古山茶树,盛放时如红云映日,徐霞客曾以“遂冠南土”盛赞之。文献常谓此为红云殿殿名之由来,亦正附会仙人居所红云盘绕的中国仙道观念。
在正殿前庭稳住心神之后,却发现并没有直抵殿内的中央台阶。正殿前方陡立一方雕龙螭陛,却并非行人的陛路,而是近年新建、围了水池供游客祈福玩耍之用。若要进殿,需藉大殿两侧的台阶登高,再从前廊侧方进入(图2)。经与匠人确认,这种迂回的殿宇参观流线并非当代改造,而是继承旧制。
8.清都星垣
红云殿两侧,台基之上,为院落两厢,呈现为进深三间五檩的宽阔侧廊,临墙而设的神坛上供二十八星宿(均为新塑)等神像。
红云殿后,地势再度升高,形成宽大月台。两重台基上立一组后殿,中央台基最高,为清徽殿,面阔三间,两翼略低者为两偏殿,分别挂“东来妙严宫”“九天应元府”牌匾。从主殿进入后殿,再次缺少通达的轴线通路,游人须或在两层台基之间迂回,或经两厢绕行。
正殿与两翼均为滇中特色的“假歇山”屋顶,屋顶间高低错落,雕板代栱,形成丰富的立面效果。乾隆时期的一则碑文中,曾记载玉皇阁(当时称为颢穹宫)格局曰“其下为瑶池,为雷府,为流霞坞。其上为清都,为星垣,为白云窝”。流霞坞与白云窝在整体格局中的位置目前暂难确认。而清都与星垣当正是后殿与两厢。
2.3 天上人间:高差分析
粗率参观一遭,玉皇阁的格局(尤其是地势)已使观者产生了强烈的印象。寺庙选址于“秀山露凹处”,内外高差约13米,建筑分布于6个高度层级上,巧妙利用山势的陡缓,形成疏密相间的空间节奏,引导访客穿云渡雾、登天入界。
设计者将轴线的后部——主殿所在中庭——落置于一块相对平缓的台地中,两厢与后殿对其形成围合捧护之势。轴线的前部则利用悬殊的高差形成曲折回旋的阶梯,再以建筑自身的空间与形式语言,营造了天界的重重禁围和仙琼玉宇。为了走到红云殿内一瞻天帝盛容,游客竟然需要攀援七道阶梯,并两度偏离中轴、迂回转折,方有资格立身神前。
登临过程中,行人的视线总是一方面被重重屏障阻隔,一方面又被隔空隐露的标志物吸引:玉皇阁与红云殿的牌匾隔着重重台阶、越过前方“界石”(台基、栏杆与牌坊)“预告”仙宫的神圣与缥缈(图5)。

图5 玉皇阁整体格局纵剖面图及视线分析
而一道道门洞、坊洞,指引着视线透穿重重空间,令高下、远近的层层建筑元素随着行进路线不断“移位与嫁接”,在场地格局与环境体验间,形成一种空间魔术。
当完成了直观的初访体验,不妨转身,从高处向外回视,无论以神像的视角,还是站在大殿前廊或瑶池坊处,向外的视线均会被玄真天上坊的“云层”阻挡。入目则是“清净第一”四字石牌匾(1986年重修)。视线所及的四界之内,是神祇的居所,不受人间俗尘侵扰,连杞麓湖的湖光山色都被隔绝在外了。
2.4 大闹天宫:文化根基
中国文化根基中,关于玉帝所驻天宫仙阙的想象,最为脍炙人口的文字,大约便是吴承恩的《西游记》。传奇故事中,“那太白金星与美猴王,同出了洞天深处,一齐驾云而起。……至南天门外……缓步入里观看。真个是:初登上界,乍入天堂。金光万道滚红霓,瑞气千条喷紫雾。只见那南天门,碧沉沉琉璃造就,明幌幌宝玉妆成。两边摆数十员镇天元帅,一员员顶梁靠柱,持铣拥旄;四下列十数个金甲神人,一个个执戟悬鞭,持刀仗剑。外厢犹可,入内惊人:里壁厢有几根大柱,柱上缠绕着金鳞耀日赤须龙;又有几座长桥,桥上盘旋着彩羽凌空丹顶凤。明霞幌幌映天光,碧雾蒙蒙遮斗口。……又至那灵霄宝殿,金钉攒玉户,彩凤舞朱门。复道回廊,处处玲珑剔透;三檐四簇,层层龙凤翱翔。……”
这段登天奇景,在经典动画片《大闹天宫》中得到了最直观的视觉再现:美猴王与太白金星一同驾云登天(山),猴王轻快,金星劳缓,先至南天门,为一三间四柱白石牌坊,上蹲神兽,下列天兵;过彩虹桥,桥下碧水荡漾,仙莲朵朵;至御陛长阶,遥见云中宫阙;至灵霄殿,盘龙缠硕柱,卷草为替木,而最具代表性的斗栱,亦是红云灵芝。这一整个建筑序列,正是玉皇阁的再现!(图6)

图6 玉皇阁与《大闹天宫》的空间序列
2.5 妙手通天:山门区域细节的设计意匠
以俗世物质营造仙界,需要人间工匠的巧思。除了整体布局,玉皇阁中还有诸多可圈可点的细节处理,丰富和完善了上述空间体验。
2.6 仰望天界:入口高差处的视觉魔术
作为一座道教庙宇,玉皇阁在明代文献中被称为“颢穹宫”。但在清代诸文献中改称“玉皇阁”。在秀山,“玉皇阁”之谓出自明崇祯十四年(1641)题写的山门金字匾,题立者为“朝请大夫河南南阳府知府邑人赵民保”。而现今挂设于山门后墙的“颢穹宫”匾则题于此后二十余年——清康熙三年即甲辰年(1664)。两匾并立,且“宫”名匾晚于“阁”名匾,这说明并不存在正式的名称更换。最早以“玉皇阁”指称庙宇的碑文来自康熙二十八年(1689)。这或许说明,“颢穹宫”本是庙宇的正式名称,但“玉皇阁”匾挂设山门外后,这个更加通俗亲人的名字,便取代了庙宇相对生僻的本名。
然而山门并非楼阁,为何被称为“阁”?
实地观访后,问题的答案实已呼之欲出:借由巧妙的设计,当访客站在入口台阶前仰视玉皇阁山门,它在视觉上近乎一座三层楼阁。
令这种效果得以实现的除了高差,还有诸多细节上的处理(图7):两道阶梯与月台台基分别约为一层楼高,在视觉上支垫了楼阁的下层;山门与月台之间,仍有五级台阶的高差,这才保证宽大的月台并不会遮挡建筑底部,而月台的进深和栏杆的高度,使其看起来近乎楼阁的外廊平坐。

图7 台阶局部视线分析
利用台基、楼梯,通过视觉游戏将单层建筑转化为“楼阁”,在秀山并非独例。山顶(营造更早、影响力更大的)涌金寺古柏阁也使用了同样的做法,甚至更为巧妙。
此外,玉皇阁底部阶梯的布置亦增强了这种空间幻视,将之从静态的单一视点转换为动态的行走体验:
入口下部有两层台阶,站在阶脚,刚好可仰视山门门头的“玉皇阁”匾——既未被栏杆从下方遮挡,又未被石坊从上方遮挡。
拾阶而上,两道台阶的坡度刚好约略平行于访客仰视匾额的视线,这使人在信步上升过程中,仰视匾额的视角始终稳定,唯一产生变化处,唯有经过两段台阶之间的小平台;而这短短的位置错动,仍然保证了匾额不为下部栏杆所遮挡,始终停留在视线的焦点上(图8)。当行人辛苦登上了17级台阶,牌匾在眼中似乎未曾变化,进而带来了遥不可及之感。


图8 在长阶下部和顶部观看玉皇阁匾(照片中可见压在栏板之下的“栏下龙”石额)
到达长阶顶部,进入白墙围合的“云层”,牌匾终被台基遮挡,从视野中消失。而行人也被迫左转或右转,借由窄巷从两侧绕行。最后,当“玉皇阁”再次出现在行人的目光中,他们也到达了月台的顶部,高耸的楼阁变回低矮的山门,视觉魔术揭开了谜底。
2.7 云涌雷腾:石刻与色彩的呼应
在对玉皇阁的空间感受中,山门之前的登云入雾体验强烈。它以先声夺人的震撼,铺垫了参访庙宇的心理基调。这绝非“建筑学者”的“强行分析”,而是确然印迹在建筑群构思的意匠中——前引“瑶池、雷府、流霞坞,清都、星垣、白云窝”便是明证。
玄真天上坊区域作为空间序列的第一个节点,亦有许多填充这种体验与想象的细节。
首先是色彩。玄真天上坊通体白石,位于围墙“破壁”的门道。而围墙外壁为朱红,内壁纯白,因此当游客从阶下的“人间”仰视“天上”,外墙成为天上宫阙层层环垣的组成部分;而到达牌坊后,步入白色内壁与石坊的围合、挤压中,如置身云雾。透过矮墙映入眼帘的都雷府梁枋,则饰以浅青蓝色的别子彩画,雨露欲滴,配合多折的歇山屋角,更似闪电雷鸣。
细察石坊,除了梁下三对带翼的飞龙,还以大量云纹饰样填满基座的各个角落。有趣的是,从石材的风化程度和工艺特征上,可以明显区分新旧至少两个时代的构件。新构件带有明确的当代特征(譬如机器加工的痕迹),题材表现为常见的花鸟装饰。而所有云纹都出现在旧构件上。大地震之后,玄真天上坊亦遭严重毁坏,通海工匠在1980年重建石坊,利用了部分旧有构件,但也做了许多替换。很显然,在这次重建中,匠人们未能体会与表达“云中行”的设计意匠(图9)。

图9 玄真天上坊立面及石刻主题分布
2.8 仙门内外:山门空间特质转化
山门内外,建筑的空间特质发生了很大变化。外立面实墙封闭,双狮蹲守,森严庄重(图10);内立面却相当开敞通透。心间开月门,砖墙顶部亦呈曲线轮廓。侧间非但开敞,还拦以长凳和美人靠(图11)。只是凳座位于威严门神的脚下,又挡在栅栏之内,显然不是在邀请访客歇脚,略显怪异。

图10 玉皇阁山门外立面(北立面)图

图11 玉皇阁山门内立面(南立面)图暨瑶池区域纵剖图
从庙宇内部回视,凳座与美人靠却与殿外的瑶池、拱桥形成照应,配合台基下的巨杉、草木,宛然一座怡然闲适的小型园林,与长阶之上花木繁盛的仙宫良苑形成呼应(图12)。与门外的庄严形成强烈反差。


图12 山门内侧的瑶池与石桥(从瑶池坊台阶上,可望见玄真天上坊“清净第一”匾)
园林化正是秀山寺庙的共同特点,尤其是面向杞麓湖的建筑,总有轻透敞亮、圆窗凳靠、楹联佳句的文人意趣和供人休憩赏景的设计元素。玉皇阁内部虽然用建筑隔绝了湖景,却仍然延续了园林式的室内,表达神仙的天上苑囿。
3 云中寻龙:玄真天上坊的建筑考古
在“云层”的徜徉中,还有一段有趣的插曲。
3.1 线索:伏地龙
在山门前侧台基的顶面,笔者注意到了一段阶条石,顶面两端雕刻一对龙头(图13,龙身最初被砖、土掩埋)。初观之,认为其当挪自其他建筑。双龙位于长石一侧,左右对称,似横额的“替木”。笔者团队随即测量了条石的长度,发现它与玄真天上坊心间宽度一致,即与心间的双龙横额等长。而这条伏于台基地面之下的石额(不妨简称为“伏地龙”),在工艺上较现在的玄真天上坊雕龙更加朴实、圆润,因而更显古意。这条石额在中部断为两截,故判断此当为玄真天上坊原初的心间石额,于地震中受损而被替换。

图13 台基中的“伏地龙”(清理后)与玄真天上坊的位置关系
基于这一判断,在本次测绘中,在征求秀山公园和通海县博物馆的同意后,将伏地龙所在地面做了局部解剖,掀开台基的铺砖顶面,去除填充的石灰砂浆和土壤,将石额的完整形态暴露出来。石额截面尺寸略小于牌坊现龙额,双龙亦呈戏珠格局,龙身无翼,身体与云纹相缠绕。整体形态相对简洁,雕工甚好。
相较之下,现今牌坊上的三条龙额就显得繁复、夸张、粗糙。三额形式一致,仅心间一条较长。龙头在设计上分作两半、中空,龙身带翼,鱼状尾——这在龙的分类中属于应龙,是等级较低的龙,常用于民间,而云的主题相对淡化。
既然心间石额更朴素,次间的雕饰不应超过心间。于是判断现今玄真天上坊三条雕龙石额当均为晚期,即地震后1980年重建时新刻。
3.2 栏下龙与第一次复原的时间线
除了伏地龙,“云层”区域还有一条“不属于此地”的双龙石额,位于山门台基立面,正对玄真天上坊,压在栏杆下,双龙侧身向外(图8,不妨称之为“栏下龙”)。石额长度与石坊次间等同,其雕龙石刻亦与之相同。并且石材颜色偏灰,上表面甚至有近乎石灰砂浆的肌理。判断其亦为1980年新制,但不知为何未使用在牌坊上。
由此可以梳理出牌坊的营造时间线:牌匾题字涉及两次建造:咸丰十年(1860)重修及1980年重建。笔者判断新旧两组龙额分别属于这两次营建。即更朴素的伏地龙来自咸丰年间,而栏下龙与石坊上三条更加立体的翼龙额枋来自1980年。建筑的营造修缮,往往时间越近当代,形态上越立体繁复夸张,也这符合对建筑构件时代演变的一般认识。
3.3 转折:隐草龙
当笔者团队与秀山公园的管理人员讨论这一判断时,却得到一个惊人的消息:玉皇阁一侧的山地草丛里,还有一条截为两段的雕龙石额!它曾陈列在月台上。但后来出于安全、美观等考虑,现任管理者将之移至草丛(不妨称之为“隐草龙”)。
当断额从荒草中被移出、清理,发现它亦呈双龙戏珠格局。长度与玄真天上坊心间一致。龙头等处破损,不可见全貌,但基本可以判断无翼、无鱼尾(等级高于现今石坊上的龙),且呈现突出的云纹主题。这条石额的截面尺度较大,与玄真天上坊现状一致。
这条龙额,才是玄真天上坊心间真正的原构件!那么“云间”的五条石额(三条在坊上,两条在台基中)到底是什么关系?
3.4 “找不同”游戏
重新回到“云层”,五条龙额中,有四额形式相同,包括枋上的三条(分别记为“心间龙”“东侧龙”与“西侧龙”)以及“栏下龙”。这四组雕龙在外观上几乎一致,然而细细检视,仍有多处细节微差。西侧龙工艺更细致,石材亦更旧。而心间与东侧龙相较粗糙,刻线更新,也出现了“当代”装饰主题(五角形)。“栏下龙”则在这些差异性细节上与西侧龙接近,当为同时代产物(图14)。
除了龙的形态不同,石坊上还有更多工艺形式上的细节差别,体现出原始构件与当代重修构件之间的连贯性与差异。譬如上文中基座束腰板上的石雕(图9)。此外,还发现了更多不同之处(表1)。

图14 “云层”诸龙 
表1 玄真天上坊新旧构造差异

3.5 重建时间线
针对龙额和基座上的雕刻,笔者咨询了南京博物院李文彬、广州美术学院何岸两位老师。基本确认大部分石刻均为晚清至民国风格。它们虽有工艺上的差异和优劣,但可能来自匠人个体差异而非时代差异,难以做出更细致的划分。此外一块石鼓的雕刻风格略早,其时间上限或能推至晚明与清中期之间。
整理玉皇阁历史文献(详见下文),可知与牌坊相关的建设可能有四次:明万历十六年(1588)奠定玉皇阁现有格局,清嘉庆九年(1804)曾有功德碑录修建牌坊所耗银两,但有可能用于这座牌坊,也可能用于瑶池坊。牌坊匾额上咸丰十年(1860)和1980年重建是相对确凿的两次工程,两次均为“重建”。
汇总以上信息,可以重新总结玄真天上坊的建筑时间线(图15):

图15 玄真天上坊断代图示
玄真天上坊的创建时间或可上溯至营造颢穹宫的明万历时期,个别风格上指向晚明至清中期间的构件有可能来自此次建造。
嘉庆九年(1804)的牌坊建造不知是否涉及玄真天上坊。但无论如何,咸丰十年(1860)之前,此位置曾有一座牌坊,因为匾额上题为“重建”。咸丰时的改动较大,那么不妨推测现有承重柱梁中较旧的构件均来自咸丰重建。现今基座上晚清至民国风格的石雕构件,形式有差别,可能混有嘉庆、咸丰两期遗构,但也可能同为咸丰一期、出自不同匠人的手笔。
1970年地震后,牌坊心间、东侧受损较大,西侧相对完好。心间石额从中部断裂,移至台基上,后又移至草丛中(隐草龙)。东侧石额额身主体完整,可能两侧榫头位置遭到破坏,无法继续使用,被移至台基正面(栏下龙)。
1980年的重建工程中,仿照完好的半侧结构重修了心间和东侧。重修部分在形式上极力照应旧物,但在工艺细节和雕刻主题上存在差异。不知为何,重建心间的石额时,未参考受损的旧额(隐草龙),而是复制模仿了西侧的样式。
重修时亦从其他建筑上移用了构件。譬如一对石狮在形制上并非牌坊狮,而是门兽。
至于最初“误导”了分析方向的“伏地龙”,则不属于玄真天上坊。它在工艺风格上同为清中晚期特征。最初“古朴”的直观感受有可能来自其多年足摩履踏的磨损效果。它有可能来自地震中受损的瑶池坊。现今瑶池坊处的木质牌坊为20世纪90年代新建。在一本1998年出版物的老照片中,瑶池坊的位置空无一物。
3.6 “建筑侦探学”
虽然不尽全面完整,亦未能得出准确的最终判断,但针对玄真天上坊所做的观察,无疑属于“建筑考古学”范畴。而笔者更愿戏称之“建筑侦探学”。
在常见的刑侦叙事中——譬如发现了一块人类的骸骨,侦探员首先勘察现场,判断骸骨所在为第一(案发)现场还是第二(抛尸)现场,并为案件定性(凶杀、自杀、意外等)。
本文“案件”亦始于一段“残骸”——伏地龙。它身上的伤痕说明事件的性质是地震受损、重建挪用。它使人们注意到了案件的主体:玄真天上坊的改建。
有的时候,凶手会布置现场,将谋杀伪装成自杀或意外,或将抛尸现场伪装为案发现场,对办案人员造成误导。
伏地龙恰恰是这样的“误导性证据”。它被从原初的现场(瑶池坊或其他处)移用至另一个现场(玄真天上坊区域),形成了“案中案”。
对于谋杀案,刑警们常会首先判断受害人死亡时间,排查受害人人际关系,对可能有动机的关系人,排查其作案时间。在一些“高智商犯罪”故事中,凶手利用一些特别的手段,譬如冷冻尸体,干扰法医的时间判断,形成不在场证明,为自己脱罪。
而“乱入”玄真天上坊现场的“伏地龙”,正是通过工艺和风格的差异,干扰了笔者对构件“亲缘关系”以及时间线的判断。
很多引人入胜的侦探故事中,会有一位顽固而执着的老刑侦,他可能因为一时的恻隐或简单的粗心落入圈套,被“误导性证据”牵住鼻子,将侦查方向引入歧途。
在玄真天上坊,经验丰富的带队老师正是这样一位“老刑侦”。在其指导下,团队曾以第一条时间线为指导工作了数天。
在故事的最后,执着的侦探终于通过周密细致的调研,由敏感的嗅觉发现“线头”,牵出深藏背后、谋划布局的罪犯。
建筑考古的背后自然没有深思老谋的罪犯。但也正是因为团队的执着细致、多方走访,才找到隐没于深草的关键证据(“隐草龙”),重构了玄真天上坊的“一生”。
4 殿宇峥嵘:红云殿结构
在玉皇阁诸殿宇的结构构架中,还属主殿红云殿最为特别。既体现了中国官式建筑的庄严气派,又在各方面流露出滇中本土的地域做法。
红云殿单檐歇山屋顶,殿身面阔三间进深二间,外部一周围廊(图2),内外两圈柱网。外檐施斗栱(图16)。

图16 红云殿正立面图
4.1 梁柱:抬梁还是穿斗?
红云殿殿内中央设天花,两次间露明,可观察到整个屋架。
如果依抬梁和穿斗两种原型来理解中国木构,则云南建筑木构架普遍呈现抬梁与穿斗混合的做法。红云殿亦为典型。
殿身中部两榀横架使用五架梁,上立短柱,托平梁、中柱,为典型抬梁结构。形成殿内中央的大空间。
山墙位置两榀横架使用落地的中柱,与外柱通过穿枋连接,短柱与枋木的交点收作鹰嘴形状,檩桁落在柱头上,均体现为穿斗做法。但又不纯粹:中柱虽高,但并未通高至脊,仅至平梁,而平梁上托宽大的驼峰,又为滇式抬梁所常见。
再细察,殿身内部的替木、翼形栱用材硕大,并且与秀山时代更古的建筑(普光寺是观堂、涌金寺古柏阁)形式相同,与外部花板代栱在逻辑与形式上决然相异。而角柱在平板枋处截断,平板枋上再接一段短柱。此外还有其他诸多位置以垫木填塞。整个构架拖泥带水,当非同一期统一设计,而是不同时期改造、修补的结果(图17,图18)。

图17 红云殿横剖面图

图18 红云殿构架示意图
4.2 廊柱:高低有别
红云殿外廊施用三层繁华的斗栱(花板代栱)、裹以青绿彩绘,形成富丽的立面。但仔细观察,可发现虽然外观统一,廊柱构造却存在根本差异。
一种柱子不通高,柱顶托平板枋,再托坐斗及各层斗栱。另一种柱子通高至檩,平板枋以及包括坐斗在内的斗栱全部插入柱身(图19)。这两种做法或可解释为层叠的抬梁逻辑与穿插的穿斗逻辑。但通海匠人显然并非以这种分类来解释他们的构造选择。

图19 通高和不通高廊柱与斗栱构成关系
外檐18棵柱子中,通高柱10根,分别位于四角、整个正立面,以及背立面心间的两侧(图20)。也即可以理解为,使用在结构地位和空间地位上更重要的位置:角柱事关结构安全,因为屋顶在翼角有更沉重的荷载,亦因为角部为正、侧两向横梁交汇处,于构架的稳定性至关重要;而正立面各柱及背立面心间(后壁外立面上,心间整面墙有砖雕与彩绘)是视觉上的焦点,也是空间等级更高之处。

图20 两种廊柱分布(红色为通高廊柱)
檐柱通高、置插栱亦是后殿清徽殿的结构形式。事实上也是通海清代建筑的常用做法。
4.3 歇山屋架
滇中一带歇山屋架多见“假歇山”,即山部落坐于山墙上,仅在墙壁之外挑出一圈窄披檐,有如芭蕾舞裙窄窄的“裙边”。如此形成的屋顶造型在轮廓上较为活泼。前文提及,后殿清徽殿及偏殿正是如此。但红云殿的歇山仍为“真歇山”结构,山部草架柱落在外廊中央,架在斗栱后尾的枋木上(图21)。整体形式更为稳重。

图21 红云殿纵剖面图
4.4 花板代栱
红云殿外檐斗栱使用花板代栱,即以雕花的连贯木板代替顺墙面方向的栱(图22)。形成整体稳定性更强的斗栱层,以及更繁华的装饰效果。花板代栱亦是滇中地区常见、极具地方特色的做法。

图22 红云殿花板代栱构造拆解图
红云殿的花板代栱又有独具特色之处,除中缝上出翘向外出跳,正心瓜栱栱头位置亦向外出跳,因此虽然斗栱本身分布疏朗(心间两朵补间、次间一朵、梢间无补间),但仍然形成密集的立面。栱身均作云状,露于外的异形顺身栱(瓜栱、厢栱)雕刻成如意云头,呼应红云殿的名称,并不由得令人回想起《大闹天宫》如意云状的斗栱(图6)。所有的斗切作八瓣莲花,间隔分布,饰以橙红色。
5 僧来道往:碑文侧写的历史
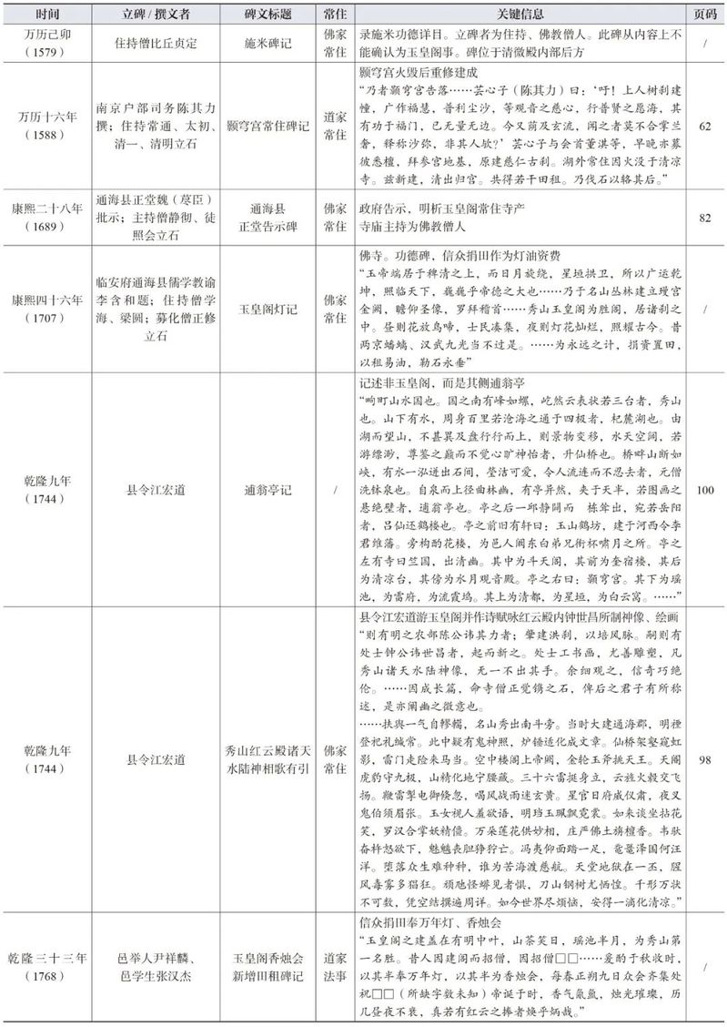
笔者团队在红云殿及周边院落找到石碑十余块(附表),时间从明万历至清光绪,内容包括常住碑记、政府告示、重修碑记、施米、田租、功德、法会、咏景等种种不一,勾勒出三百余年间玉皇阁的营建历史、宗教生活与世俗互动。
5.1 营建史
1.明万历,陈其力新建颢穹宫
现今玉皇阁的格局为明万历十六年(1588)南京户部司务陈其力(陈芸心)主持规划营造。当时称为颢穹宫。根据陈其力所述,该地原有慈仁寺。失火烧毁后,寺内常住只得寄居附近清凉寺。因此翻新修建颢穹宫,并请回常住。
在玉皇阁现址,中轴延长线上,紧随后殿的高地处,有慈仁寺建筑一栋(图23),为1987年新建,供玉皇等道家神祇及建文帝像。

图23 玉皇阁与邻侧建筑群关系航拍图
陈其力所建颢穹宫的格局,其本人未作描述。随后一个半世纪亦未见其他营造记录。乾隆九年(1744),当通海县令江宏道在咏赞玉皇阁邻侧的逋翁亭时,留下“颢穹宫,其下为瑶池,为雷府,为流霞坞。其上为清都,为星垣,为白云窝”的记载,正如今天所见之格局。几乎同期,乾隆三十三年(1768),《玉皇阁香烛会新增田租碑记》亦将这组完整的格局归功于明中(后)期的营造(“玉皇阁之建盖在有明中叶,山茶笑日,瑶池半月,为秀山第一名胜”)。
2.清乾隆,僧还初重修玉皇阁
清乾隆后期,玉皇阁建成已近两百年(碑文虚称三百余年),建筑多有倾圮、坍塌。乾隆四十七年(1782)至四十八年(1783),佛教僧人还初筹资对寺庙进行了大规模修缮,恢复了玉皇阁的荣光(“仰视殿宇峥嵘,金碧璀璨,将有红云弥天,捧金阙而曜朝霞者”)。
3.清嘉庆,更新牌坊、坎道、山门
嘉庆九年(1804),位于玉皇阁侧廊后部的石碑《捐金功德芳名并使用费胪列于后》中,详列了“牌坊价、修坎道、修山门”所用资费。此时当新添或更换了某一牌坊,并修缮了山门、阶梯道路。
4.清光绪,住持张教成重修红云、清徽两殿
光绪十六年(1890),名为张教成的住持率两位徒弟杨永全、陈元标修缮了红云殿、清徽殿。在两份不同的碑文中,分别称“重建清微(徽),修红云”及“重建红云殿,増修清微(徽)殿”。行文中重建与重修为互文,但可看出均为大修,使“前后两殿,焕然一新”。很可能正是这一次工程,带给红云殿内外迥异的构架。
5.20世纪80年代,灾后复建
1970年通海大地震后,秀山历史建筑受损严重。玉皇阁整体格局及主要殿宇幸存。在20世纪80—90年代多次修缮复建,通海本地匠师操刀。譬如前文所述的修复玄真天上坊、重建瑶池坊。红云殿自柱基直到斗栱位置的木构均未更换,修缮集中于角梁及屋顶。彩绘虽有重绘,但保持重绘前的色彩、纹样特征。
6.2014—2015年,国家文物局专项修复
玉皇阁最近的一次大规模修缮在2014—2015年,由国家文物局批准、投资,对玉皇阁以及同在秀山的普光寺、海月楼等数组历史建筑进行了修缮。工程由北京国文琰文物保护发展有限公司承担,“配料、选材、风格严格按中国传统古建筑工艺”。秀山公园管理办公室的工作人员告之,此次修缮还专门针对文物安全监测和防灾安装了各类设备。
5.2 使用史
1.万历重修之前:或曾为佛家
在万历年间,玉皇阁的前身慈仁寺历火前,很可能曾为僧人使用。一是“慈仁寺”以“寺”为名,二是在清徽殿内后方留存有一方石碑,录《施米碑记》,时间在陈其力重建前九年,立碑者为“住持僧比丘贞定”。
2.万历时颢穹宫:当为道家
万历时陈其力营造颢穹宫,并将原住慈仁寺的常住请回宫内。此时的常住当为道士。判断依据一者在于“颢穹宫”之名,二者在于此时庙宇主持的名号(常通、太初、清一、清明)。但有趣的是,从行文看,陈其力本人熟悉并使用佛家用语(“树刹建幢”“观音之慈心”“普贤之愿海”“释称沙弥”等)。这一时期,僧道之间的空间与修行生活已经没有明确的界线。失火后的道士们亦寄宿于带有明确佛教意味的“清凉寺”。
3.康熙时玉皇阁:佛家
康熙二十八年(1689),通海县令魏荩臣曾出批示,斥责毁坏田地碑的俗众,厘清、维护玉皇阁田产,以防“奸人”侵犯。碑文录有四处田产,并明确田租数目。立碑之人为主持僧寂持、徒真延,明显为佛家弟子。
康熙四十六年(1707),《玉皇阁灯记》碑则记录了信众捐田、以田租作为灯油资费之事。同样由寺内众僧立碑。有趣的是,常住虽为僧家,兼顾道教神明,碑文承认寺庙为玉帝的领地(“玉帝端居于稗清之上,而日月旋绕,星垣拱卫,所以广运乾坤,照临天下,巍巍乎帝德之大也”),并且为之燃灯供奉。
4.乾隆时期玉皇阁:佛家
直到乾隆九年(1744),县令江宏道游览玉皇阁,对刹宇之内的雕刻、神像大加赞叹,作诗赋咏之,寺内尚住僧人(“因成长篇,命寺僧正觉镌之石”)。
乾隆五十年(1785),佛教僧人还初主持重修玉皇阁。面对殿阁名称与佛家身份之间的矛盾,立碑者僧直善显然感到有必要进行阐释。他一方面将万历时陈其力所修颢穹宫称为“梵刹”,另一方面,使用儒家的“天”“帝”观念来调节概念,再将“红云”“金光”归入佛家教义的统领。(“夫万物莫不本乎天,其在《诗》曰,‘皇矣上帝,临下有赫’。《书》曰‘惟皇上帝,降衷于下民’。先儒谓上天之载,无声无臭,其理则谓之道,以形体谓之天,以主宰谓之帝,古圣人牖民觉世,只此钦崇天道之心,若所谓红云纠缦、金光闪铄,乃释典之崇阐,而非要道之权舆也。”)
而无论寺内常住何人,都虔敬保留着玉皇大帝圣诞的庆典,并利用种种法事所需获得更大的田产。在上述两碑的时代中间,乾隆三十三年(1768)《玉皇阁香烛会新增田租碑记》记录了信众新捐的二坵田地。
5.清中后期:三教杂糅
类似上文与法事活动密切相关的碑记又见于嘉庆七年(1802)对于“庆九会”(庆贺玉帝诞辰的道家法会)及光绪十二年(1886)“上九会”的捐田捐资记载。乾隆时期,寺庙明确由佛僧占据,而光绪之时又明确回到道士之手。此中这一段时间,则难以仅凭碑文内容与法事性质判断常住身份。
在“上九会及孔庙祭祀功德碑”中,知县郭铎将红云殿上九会与文庙的春秋两祭同提并论,同等捐资。儒释道三教在通海人的日常生活中交会融通。
6.光绪时期:道家
光绪十六年(1890)时,玉皇阁有住持重修红云殿、清徽殿的营造之事。根据师徒的名号(张教成、杨永全、陈元标)可以判断,玉皇阁终于明确回归道家之手。
7.21世纪:道家
新中国成立之后,秀山寺庙的僧道均被遣散,秀山成了一座城市公园。
2000年前后,秀山公园再度为园内各个主要寺观请僧道入驻。今天“承包”了玉皇阁的是一位正一派道士,四川人,到通海前在四川青城山与江西南昌万寿宫学道、成道。在玉皇阁主要的收入来自节庆香火。每年向公园交租金。
6 人神共乐:空间透露的历史
除了营造与功德,秀山还有大量文献,记录了文人的诗赋歌咏与山水之乐,可在前文乾隆间县令江宏道游访时的诗赋中略感一二。除诗文外,秀山亦以丰富的楹联文化见诸当代文献。受限于篇幅,不在此处举更多例子。
这些来自文人的记录集中于晚明之后,尤其是康乾之间。在对秀山的整体观察中,宗教圣地的神圣性与山水相望的休闲性,是主导秀山建筑演化的两个核心。如果说明万历时,陈其力主导的颢穹宫还突出严整的纵向轴线和森严封闭的格局,通过切割等高线来表达天宫的神圣;康乾两世之后的秀山建设则更多沿着等高线铺展(譬如玉皇阁与其邻侧建筑的关系,图23),并以开敞的立面迎对山光,以圆窗、美人靠来服务游憩。因此今日在秀山上所见宫观寺庙,均表现出高度的园林化。即使玉皇阁还“端着”一股庄重,也已在诸多细节中不能“免俗”(譬如前文分析的山门—瑶池区域)。受限于篇幅,不在此更多展开,这个问题将在后续的研究中继续深入。
7 小结:秀山建筑的变与不变
本文所述的观察,来自笔者对秀山玉皇阁数次短暂、浮光掠影的访问建立之印象,以及基于这些印象指导的为期3周的本科三年级测绘实习。至成文时,对玉皇阁与秀山的认识都称不上全面完整。但在以管窥豹的观察中,对秀山建筑亦产生了一些可称深刻的认识。
自16世纪下半叶奠定规模,在四个半世纪的营造史中,玉皇阁无论建筑实体还是常住其中的使用者,都在经历不断的变化。建筑物屡经重修,僧道如轮更替,但这组建筑真正的“灵魂”却始终如一:它用建筑语言实现从人间上登天国的空间体验,又以不变的玉皇崇拜作为联系神山与民众的纽带,更以恒久的山水胜景成为城市边一方清净胜地。直到今天,通海古城的十字街仍然保持着温馨热闹的烟火气,而通海匠师也依然活跃于建造人们和神灵的家园。
[除本文作者外,另有覃文欢、高源、刘至晴、翟佳棣、吴佳颖、秦臻、林儒韬7位同学参与玉皇阁的测绘工作。本文所用测绘图底图除特殊说明外均为10位本科同学的合力所为。硕士生秦瑞烨、祝凌斐亦参与了部分碑文抄录和调研工作。此外,本文在石刻主题与断代问题上受教于南京博物院李文彬、广州美术学院何岸两位老师指导;关于秀山与玉皇阁的一些历史信息受惠于通海县博物馆李波馆长、秀山公园管理处杨国智主任、玉皇阁常住韦海(静海)师父,特此说明和致谢。]
附表 玉皇阁相关碑记


注:标注页码的碑文亦收录于通海县人民政府《通海历代碑刻集》。其余碑文为笔者团队在现场寻访石碑采集的一手材料。
(本文經作者授權發佈,原載《建築史學刊》2023年第4期,頁79-97。註釋從略,引用請參考原文。)